Condiciones de uso de los fagos para la reducción de niveles de patógenos en alimentos
Resumen del artículo
En España no existe actualmente una normativa específica para el uso de fagos en alimentos para prevenir la contaminación por patógenos. Phageguard Listex es un coadyuvante de proceso ya que no actúa como descontaminante de superficies de alimentos, sino que se emplea para prevenir el crecimiento de L. monocytogenes a niveles elevados. Su uso es seguro y eficaz para este propósito, como recoge la opinión favorable de la EFSA y, adicionalmente, este uso está expresamente autorizado en Países Bajos.
Por estas razones (ausencia de normativa específica, seguridad en su aplicación y autorización en otro Estado Miembro), podemos considerar que la empresa productora de alimentos puede decidir por sí mismo emplear esta herramienta como complemento a sus procedimientos de control de la contaminación microbiológica, sin que sustituya en ningún caso a las herramientas convencionales de control de la contaminación.
Introducción
Los últimos casos de contaminación de alimentos por presencia de Listeria monocytogenes en países como España, Reino Unido o Dinamarca han puesto de manifiesto la necesidad de contar con las herramientas adecuadas para garantizar la seguridad de los alimentos puestos a disposición de los consumidores. La higiene adecuada de las instalaciones continúa siendo un factor fundamental para conseguir este objetivo. Adicionalmente, las características de los alimentos y los procesos de producción y manipulación pueden contribuir significativamente a evitar la contaminación de los alimentos.

Figura 1. Ilustración de fagos atacando a una bacteria diana.
En este sentido, el uso de bacteriófagos o fagos específicos de distintos patógenos alimentarios como L. monocytogenes, Salmonella o Eschericia coli es una innovadora herramienta que se emplea en países en los que existe una normativa específica para su uso, como es el caso de Estados Unidos o Australia. Los fagos son virus con una alta especificidad respecto a sus microorganismos diana que, añadidos a los alimentos, no alteran sus propiedades organolépticas, con lo que su uso ha generado un gran interés como alternativa a conservantes químicos convencionales2. PhageGuard Listex (Micreos Food Safety B.V., Países Bajos) es una solución de fagos anti-Listeria disponible comercialmente desde 2007 y comercializada por BETELGEUX-CHRISTEYNS3 .
Aplicaciones de los fagos y marco legal
Existen numerosos estudios que demuestran la efectividad del uso de fagos como Phageguard Listex para reducir los niveles de L. monocytogenes en alimentos listos para el consumo, como productos lácteos4,5, pescado6, vegetales7 o productos cárnicos8. Asimismo, Phageguard Listex actúa frente a L. monocytogenes en biofilms en superficies en contacto con alimentos. En estas aplicaciones, el tratamiento con fagos permite obtener niveles de reducción de L. monocytogenes de hasta 3 log UFC/g. Por tanto, el uso de fagos no debe sustituir a las estrategias de descontaminación habituales, sino que es un complemento a las mismas para contribuir a garantizar la seguridad de los alimentos. BETELGEUX-CHRISTEYNS comercializa desde 2015 fagos para el control de L. monocytogenes y de Salmonella y dispone de una amplia experiencia en su aplicación en procesos productivos de distintos alimentos y como complemento a las operaciones de higiene de las superficies.
A pesar de los esfuerzos realizados en los últimos años para facilitar la aplicación de fagos en alimentos en la Unión Europea, por el momento no existe un Reglamento específico que establezca unas condiciones homogéneas de aplicación a nivel comunitario. Recientemente, el Tribunal de Justicia Europeo ha resuelto favorablemente una demanda de Micreos como fabricante de Phageguard Listex frente a la Comisión Europea en la que se acusa a la Comisión de obstruir de forma injustificada la comercialización de estos fagos10. La incertidumbre normativa dificulta que las empresas productoras de alimentos en Europa puedan aprovechar esta herramienta innovadora que está plenamente implementada en países como Estados Unidos, Canadá o Australia.
En la Unión Europea, los fagos se consideran coadyuvantes tecnológicos. Es decir, son sustancias que no se consumen como alimentos en sí mismos, que se utilizan durante el proceso productivo para conseguir un determinado propósito tecnológico y que pueden dar lugar a la presencia involuntaria, pero técnicamente inevitable de las mismas en el producto final, sin riesgos para la salud11. Actualmente, no existe en la Unión Europea una normativa específica que regule el uso de los fagos. Únicamente en Países Bajos se ha autorizado expresamente el uso de Phageguard Listex en alimentos listos para el consumo de origen animal. En ausencia de una normativa comunitaria específica, el uso de fagos como coadyuvantes tecnológicos depende de la legislación nacional.
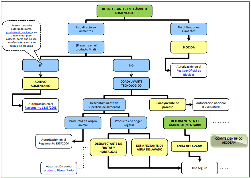
En España, la normativa distingue entre los coadyuvantes empleados como descontaminantes de la superficie de alimentos y los coadyuvantes de proceso (no descontaminantes). La diferencia principal radica en que los descontaminantes son sustancias que se utilizan con la intención de eliminar contaminación (microorganismos, residuos, etc.) del alimento, mientras que los coadyuvantes de proceso se utilizan para prevenir o evitar el aumento del nivel de contaminación. En el primer caso (descontaminantes), los coadyuvantes deben estar autorizados por el Reglamento 853/2004 para alimentos de origen animal, mientras que en alimentos de origen vegetal y en coadyuvantes de proceso la autorización de su uso depende de12:
- Que exista una autorización nacional
- Que su uso esté autorizado en otro Estado Miembro de la Unión Europea (principio de reconocimiento mutuo)
- O que el operador (productor de alimentos) considere que su uso es seguro y pueda garantizar que los alimentos que comercializa son seguros.

Figura 2. Esquema resumen de los posibles marcos legislativos de aplicación relativos a desinfectantes y detergentes en el ámbito alimentario
Phageguard Listex se utiliza desde hace años en la Unión Europea para prevenir el crecimiento de L. monocytogenes en alimentos listos para el consumo de origen vegetal y animal. La seguridad de su aplicación en alimentos está avalada por una opinión positiva de la EFSA en 2016 , así como por su autorización expresa en alimentos listos para el consumo de origen animal en Países Bajos. De esta forma, las empresas productoras de alimentos cuentan con la información necesaria para considerar que el uso de fagos para controlar los niveles de L. monocytogenes es seguro y efectivo.
Conclusiones
El uso de fagos debe considerarse como una herramienta adicional para el control de la contaminación patógenos, como complemento a las actuaciones en el proceso productivo orientadas a garantizar la seguridad de los alimentos. La aplicación de procedimientos adecuados de higiene de las instalaciones, de manipulación de los alimentos y de formación del personal es fundamental para evitar la contaminación de los elementos, ayudada por herramientas preventivas como es el caso de los fagos.
Bibliografia
[2] O’Sullivan, L.; Bolton, D.; McAuliffe, O.; Coffey, A. Bacteriophages in Food Applications: From Foe to Friend. Annu. Rev. Food Sci. Technol. 2019, 10, 151–172
[4] Komora, N.; Maciel, C.; Pinto, C.A.; Ferreira, V.; Brandão, T.R.S.; Saraiva, J.M.A.; Castro, S.M.; Teixeira, P. Non-thermal approach to Listeria monocytogenes inactivation in milk: The combined effect of high pressure, pediocin PA-1 and bacteriophage P100. Food Microbiol. 2020, 86, 103315.
[5] García-Anaya, M.C.; Sepúlveda, D.R.; Sáenz-Mendoza, A.I.; Ríos-Velasco, C.; Zamudio-Flores, P.B.; Acosta-Muñiz, C.H. Phages as biocontrol agents in dairy products. Trends Food Sci. Technol. 2019.
[6] Miguéis, S.; Saraiva, C.; Esteves, A. Efficacy of LISTEX P100 at different concentrations for reduction of Listeria monocytogenes inoculated in sashimi. J. Food Prot. 2017, 80, 2094–2098.
[7] Truchado, P.; Elsser-Gravesen, A.; Gil, M.I.; Allende, A. Post-process treatments are effective strategies to reduce Listeria monocytogenes on the surface of leafy greens: A pilot study. Int. J. Food Microbiol. 2020, 313.
[8] Yeh, Y.; de Moura, F.H.; Van Den Broek, K.; de Mello, A.S. Effect of ultraviolet light, organic acids, and bacteriophage on Salmonella populations in ground beef. Meat Sci. 2018, 139, 44–48.
[9] Gutiérrez, D.; Rodríguez-Rubio, L.; Martínez, B.; Rodríguez, A.; García, P. Bacteriophages as weapons against bacterial biofilms in the food industry. Front. Microbiol. 2016, 7.
[10] European Court of Justice paves the way for natural phages against Listeria – https://phageguard.com/european-court-phages/
[11] Reglamento (CE) Nº 1333/2008 del Parlamento Europeo y del Consejo, de 16 de diciembre de 2008, sobre aditivos alimentarios
[12] http://www.aecosan.msssi.gob.es/AECOSAN/docs/documentos/seguridad_alimentaria/gestion_riesgos/Preguntas_coadyuvantes.pdf
[13] Evaluation of the safety and efficacy of ListexTM P100 for reduction of pathogens on different ready‐to‐eat (RTE) food products. EFSA J. 2016, 14
Authors
Ramón Bertó Navarro
Director general de Christeyns España. Licenciado en Ciencias Biológicas por la Universidad de Valencia, Master en Seguridad Alimentaria por el Colegio Oficial de Veterinarios de Madrid y Master en Gestión de empresas por la escuela de Organización Industrial. Cuenta con más de 20 años de experiencia en materia de Seguridad Alimentaria e higiene en la Industria Alimentaria, siendo autor de numerosas publicaciones.